井上わたるの和光ブログ

和光市選出の埼玉県議会議員。埼玉県政や和光市のことをわかりやすく伝えます。

2014.02.19

こんにちは。

今日は2月定例会が開会されました。

今回の主な議案は、平成26年度予算。
歳入歳出総額は、1兆7,298億8,600万円になります。

県議会では明日から2日間、新年度予算説明会も行われます。
これらを通して今回の予算案に議論を深めていこうと思います。


そして、本日、会派「刷新の会」では
「大雪に対する緊急要望書」を上田知事宛に提出しました。




要望書提出時の様子。
井上は右端です。

こちらが「要望書」。
クリックしていただくと拡大します。




なお内容は今回のブログの最後にも綴ります。


また、今日は県警、及び危機管理防災部から
この間の取組と、最新の情報について説明を受けました。


その中で、見せていただいた秩父市の写真。




救助のためにヘリで降下した先の積雪は
胸のあたりまで来ています。

更に現在、立ち往生となり除雪を行っている地域は
2~3mにも及ぶそうです。


そして、この地図が市内の除雪状況を
示したもので、黒色になっている箇所がまだ通行止めになっている箇所です。





こうした大雪に関する情報を
埼玉県では「埼玉県の大雪対応情報」と題して
これまで部署ごとに提供していた情報の一元化を行いました。

URLはこちら。
http://www.pref.saitama.lg.jp/site/ooyuki-info/
是非、定期的にご覧いただければと思います。



=====

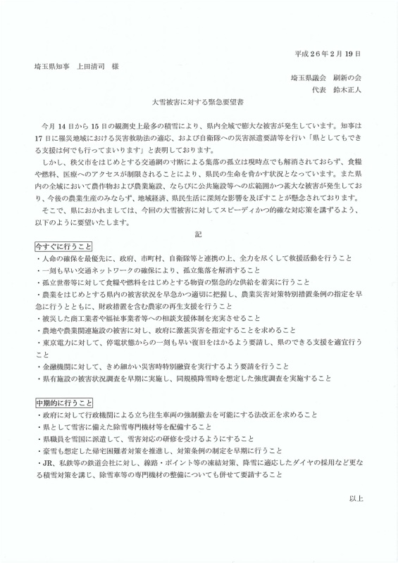
                         平成26年2月19日

埼玉県知事 上田清司 様

                         埼玉県議会 刷新の会
                         代表 鈴木正人
 

              大雪被害に対する緊急要望書

 今月14日から15日の観測史上最多の積雪により、県内全域で膨大な被害が発生しています。知事は17日に罹災地域における災害救助法の適応、および自衛隊への災害派遣要請等を行い「県としてもできる支援は何でも行ってまいります」と表明しております。
 しかし、秩父市をはじめとする交通網の寸断による集落の孤立は現時点でも解消されておらず、食糧や燃料、医療へのアクセスが制限されることにより、県民の生命を脅かす状況となっています。また県内の全域において農作物および農業施設、ならびに公共施設等への広範囲かつ甚大な被害が発生しており、今後の農業生産のみならず、地域経済、県民生活に深刻な影響を及ぼすことが懸念されております。
 そこで、県におかれましては、今回の大雪被害に対してスピーディかつ的確な対応策を講ずるよう、以下のように要望いたします。

                      記

<今すぐに行うこと>

・人命の確保を最優先に、政府、市町村、自衛隊等と連携の上、全力を尽くして救援活動を行うこと
・一刻も早い交通ネットワークの確保により、孤立集落を解消すること
・孤立世帯等に対して食糧や燃料をはじめとする物資の緊急的な供給を着実に行うこと
・農業をはじめとする県内の被害状況を早急かつ適切に把握し、農業災害対策特別措置条例の指定を早急に行うとともに、財政措置を含む農家の再生支援を行うこと
・被災した商工業者や福祉事業者等への相談支援体制を充実させること
・農地や農業関連施設の被害に対し、政府に激甚災害を指定することを求めること
・東京電力に対して、停電状態からの一刻も早い復旧をはかるよう要請し、県のできる支援を適宜行うこと
・金融機関に対して、きめ細かい災害時特別融資を実行するよう要請を行うこと
・県有施設の被害状況調査を早期に実施し、同規模降雪時を想定した強度調査を実施すること


<中期的に行うこと>

・政府に対して行政機関による立ち往生車両の強制撤去を可能にする法改正を求めること
・県として雪害に備えた除雪専門機材等を配備すること
・県職員を雪国に派遣して、雪害対応の研修を受けるようにすること
・豪雪も想定した帰宅困難者対策を推進し、対策条例の制定を早期に行うこと
・JR、私鉄等の鉄道会社に対し、線路・ポイント等の凍結対策、降雪に適応したダイヤの採用など更なる積雪対策を講じ、除雪車等の専門機材の整備についても併せて要請すること


                                   以上




  BackHOME : Next 
カレンダー
10 2025/11 12
S M T W T F S
1
2 4 5 6 7 8
9 10 11 12 13 14 15
16 17 18 19 20 21 22
23 24 25 26 27 28 29
30
最新コメント
最新トラックバック
プロフィール
HN:
井上わたる
年齢:
46
性別:
男性
誕生日:
1979/10/01
バーコード
ブログ内検索

井上わたるの和光ブログ wrote all articles.
Powered by Ninja.blog / TemplateDesign by TMP